世界杯博彩平台-2026官方投注入口
世界杯博彩平台-2026世界杯投注网站
意见反馈
主页
世界杯博彩 概况
世界杯博彩 简介
世界杯博彩 简介
世界杯博彩 机构
现任领导
历任领导
世界杯博彩 机构
世界杯博彩 简介
世界杯博彩 机构
现任领导
历任领导
现任领导
世界杯博彩 简介
世界杯博彩 机构
现任领导
历任领导
历任领导
世界杯博彩 简介
世界杯博彩 机构
现任领导
历任领导
党建工作
支部设置
支部设置
工作动态
学习园地
党员风采
工会工作
工作动态
支部设置
工作动态
学习园地
党员风采
工会工作
学习园地
支部设置
工作动态
学习园地
党员风采
工会工作
党员风采
支部设置
工作动态
学习园地
党员风采
工会工作
工会工作
支部设置
工作动态
学习园地
党员风采
工会工作
师资队伍
师资概况
师资概况
硕士生导师
人才团队
校外硕士生导师
硕士生导师
师资概况
硕士生导师
人才团队
校外硕士生导师
人才团队
师资概况
硕士生导师
人才团队
校外硕士生导师
校外硕士生导师
师资概况
硕士生导师
人才团队
校外硕士生导师
人才培养
本科培养
本科培养
研究生培养
研究生培养
本科培养
研究生培养
学生工作
学工队伍
学工队伍
工作动态
团学活动
就业创业
学子风采
工作动态
学工队伍
工作动态
团学活动
就业创业
学子风采
团学活动
学工队伍
工作动态
团学活动
就业创业
学子风采
就业创业
学工队伍
工作动态
团学活动
就业创业
学子风采
学子风采
学工队伍
工作动态
团学活动
就业创业
学子风采
国际合作
国际交流与合作
国际交流与合作
国际交流项目清单
国际交流项目介绍
国际交流项目清单
国际交流与合作
国际交流项目清单
国际交流项目介绍
国际交流项目介绍
国际交流与合作
国际交流项目清单
国际交流项目介绍
校友风采
校友活动
校友活动
知名校友
知名校友
校友活动
知名校友
实验中心
中心简介
中心简介
中心成员
中心成员
中心简介
中心成员
办事指南
本科教学
本科教学
研究生培养
学生工作
研究生培养
本科教学
研究生培养
学生工作
学生工作
本科教学
研究生培养
学生工作
ACBSP
Mission Vision and Values
Mission Vision and Values
Student Learning Assessment
Student Achievement
Student Learning Assessment
Mission Vision and Values
Student Learning Assessment
Student Achievement
Student Achievement
Mission Vision and Values
Student Learning Assessment
Student Achievement
国际交流项目介绍
当前位置:
主页
>
国际合作
>
国际交流项目介绍
> 正文
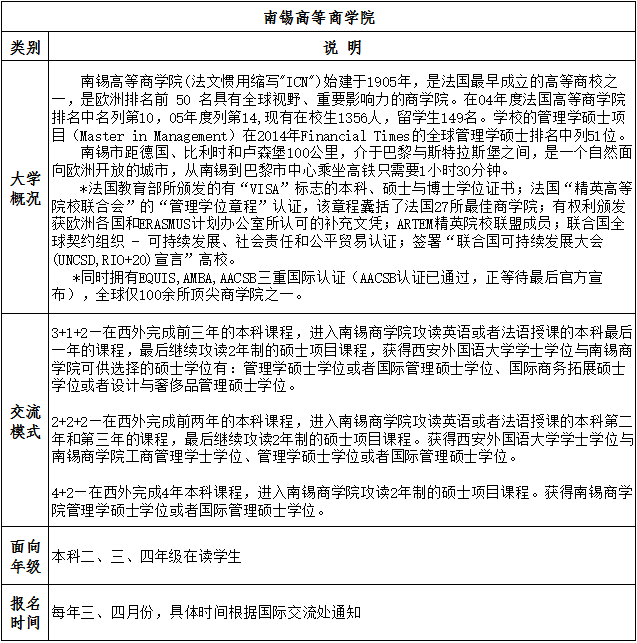
南锡高等世界杯博彩
2017/04/20 点击:
上一条:
蒙彼利埃高等世界杯博彩
下一条:
雷恩世界杯博彩
/
关闭
/