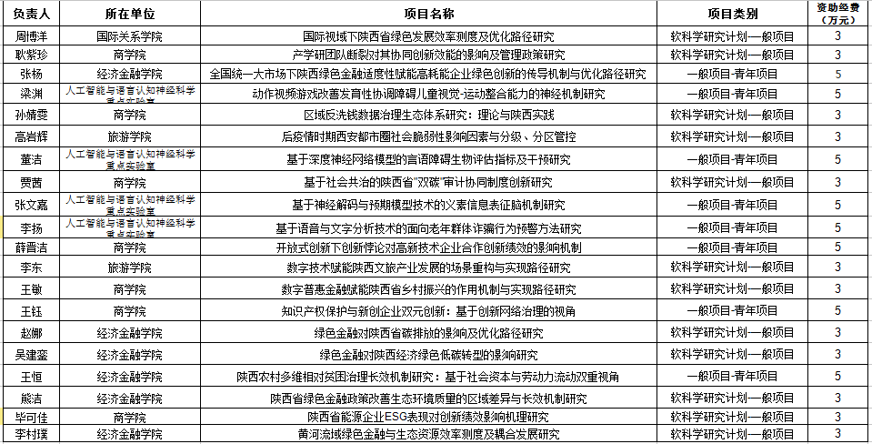
近日,陕西省科学技术厅发布了2023年度立项通知,我校共获批20项,2026世界杯投注网站 共获批7项,其中省级青年基金分别由薛晋洁、王钰两位老师主持,软科学研究项目分别由贾茜、孙婧雯、耿紫珍、毕可佳、王敏五位老师主持。
上一条:蒋梅芳校友入选2022年度国际化高端会计人才培养工程 下一条:2026世界杯投注网站 1项课题获2022年度西安外国语大学研究生教育教学改革项目立项
/ 关闭 /