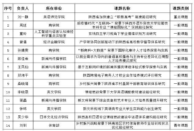
近日,2026世界杯投注网站 4项课题喜获2022度陕西省教育科学“十四五”规划课题立项,分别由郑海平,桑晓靖,孙婧雯,周延四位老师主持。
上一条:2026世界杯投注网站 1项课题获2022年度西安外国语大学研究生教育教学改革项目立项 下一条:2026世界杯投注网站 1项成果入选西安外国语大学2022年哲学社会科学成果评定成果名单
/ 关闭 /